• 调转至导航菜单
  • 调转至搜索框
  • 调转至页脚

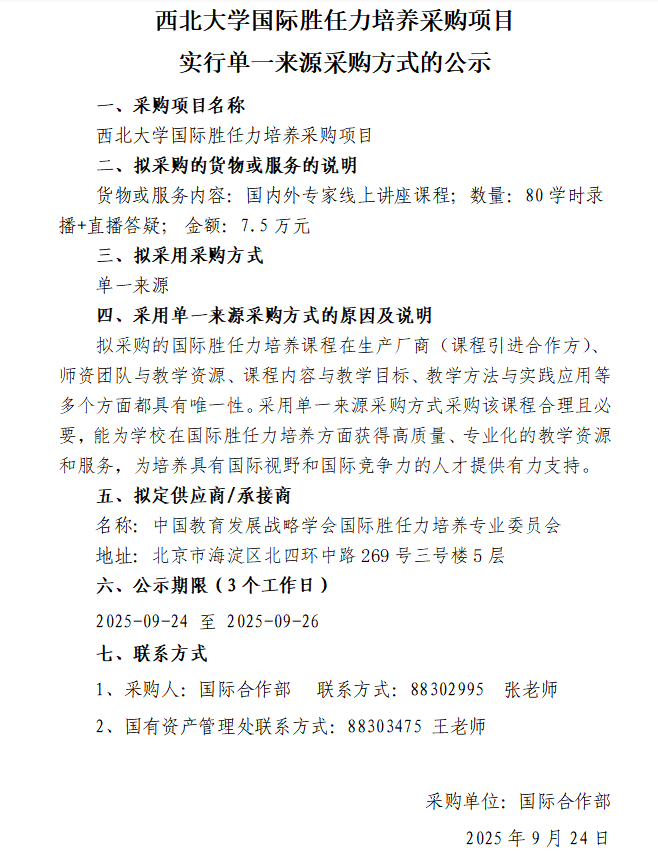
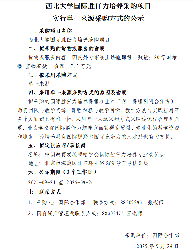
广发体育国际胜任力培养采购项目实行单一来源采购方式的公示

作者:  编辑:张兆慧  时间:2025-09-24  


< 上一篇

【寒假短期】2026年剑桥大学RBL学术实践冬校项目通知—全球竞争力项目89

2026年英国布里斯托大学 3+1本硕连读项目选拔通知

下一篇 >
  1. 广发(中国)公司
  2. >
  3. 通知公告
  4. >
  5. 国际合作部(港澳台事务办公室)
  6. >
  7. 正文
复杂检索
  • 在校学生
  • |
  • 教职员工
  • |
  • 校友
  • |
  • 考生及访客
  • |
  • 合作者
  • 校长信箱
  • |
  • OA
  • |
  • 网办
  • |
  • 信息门户
  • |
  • 学生邮箱
  • |
  • 教工邮箱
  • |
  • 信息公开
  • |
  • ENGLISH

广发体育

  • 广发(中国)公司
  • 学校概况
    • 学校简介
    • 历史沿革
    • 现任领导
    • 历任领导
    • 学校标识
  • 机构设置
    • 组织机构
    • 院系设置
  • 师资队伍
    • 师资概况
    • 两院院士
    • 国家部委人才项目
    • 陕西省人才项目
    • 校内人才项目
    • 仲英青年学者项目
    • 外聘专家
    • 教师个人主页
  • 合作交流
    • 国际合作部
    • 国际教育学院
    • 中亚学院
    • 海外留学服务中心
    • 国内合作与校友工作处
    • 中华文化培训学院
  • 教育科研
    • 本科生教育
    • 研究生教育
    • 留学生教育
    • 思政教育
    • 继续教育
    • 理工科研
    • 文科科研
    • 教育资源
    • 西南学堂
  • 招生就业
    • 毕业生就业信息
    • 本科招生
    • 硕士招生
    • 博士招生
    • 专业学位招生
    • 继续教育招生
    • 软职招生
    • 留学生招生
  • 公共资源
    • 西大电话
    • 班车时刻表
    • 重点学科
    • 财务信息查询
    • 在线支付平台
    • 资产管理
    • 图书馆
    • 档案馆
    • 博物馆
    • 期刊导航
    • 学校校历
    • 效能建设
移动校园移动校园
广发体育微信广发体育微信
  • 学校概况
    • 学校简介
    • 历史沿革
    • 现任领导
    • 历任领导
    • 学校标识
  • 机构设置
    • 组织机构
    • 院系设置
  • 师资队伍
    • 师资概况
    • 两院院士
    • 国家部委人才项目
    • 陕西省人才项目
    • 校内人才项目
    • 仲英青年学者项目
    • 外聘专家
    • 教师个人主页
  • 合作交流
    • 国际合作部
    • 国际教育学院
    • 中亚学院
    • 海外留学服务中心
    • 国内合作与校友工作处
    • 中华文化培训学院
  • 教育科研
    • 本科生教育
    • 研究生教育
    • 留学生教育
    • 思政教育
    • 继续教育
    • 理工科研
    • 文科科研
    • 教育资源
    • 西南学堂
  • 招生就业
    • 毕业生就业信息
    • 本科招生
    • 硕士招生
    • 博士招生
    • 专业学位招生
    • 继续教育招生
    • 软职招生
    • 留学生招生
  • 公共资源
    • 西大电话
    • 班车时刻表
    • 重点学科
    • 财务信息查询
    • 在线支付平台
    • 资产管理
    • 图书馆
    • 档案馆
    • 博物馆
    • 期刊导航
    • 学校校历
    • 效能建设
    • 长安校区:西安市长安区郭杜教育科技产业区学府大街1号 邮编:710127
    • 太白校区:西安市太白北路229号 邮编:710069
    • 桃园校区:西安市高新四路155号 邮编:710075
    • 网站管理:党委宣传部  技术支持:网络和数据中心

Copyright 2017 Northwest University. All Rights Reserved. 广发体育版权所有  陕ICP备05010980号-4  陕公网安备 61011602000427号

切换到手机版

  • 广发(中国)公司
  • 学校概况
    • 学校简介
    • 历史沿革
    • 现任领导
    • 历任领导
    • 学校标识
  • 机构设置
    • 组织机构
    • 院系设置
  • 师资队伍
    • 师资概况
    • 两院院士
    • 国家部委人才项目
    • 陕西省人才项目
    • 校内人才项目
    • 仲英青年学者项目
    • 外聘专家
    • 教师个人主页
  • 合作交流
    • 国际合作部
    • 国际教育学院
    • 中亚学院
    • 海外留学服务中心
    • 国内合作与校友工作处
    • 中华文化培训学院
  • 教育科研
    • 本科生教育
    • 研究生教育
    • 留学生教育
    • 思政教育
    • 继续教育
    • 理工科研
    • 文科科研
    • 教育资源
    • 西南学堂
  • 招生就业
    • 毕业生就业信息
    • 本科招生
    • 硕士招生
    • 博士招生
    • 专业学位招生
    • 继续教育招生
    • 软职招生
    • 留学生招生
  • 公共资源
    • 西大电话
    • 班车时刻表
    • 重点学科
    • 财务信息查询
    • 在线支付平台
    • 资产管理
    • 图书馆
    • 档案馆
    • 博物馆
    • 期刊导航
    • 学校校历
    • 效能建设
开云电子官方网站 | 乐动官方注册 | KY.COM | 开云·电子(中国)官方网站 | 云博买球 | 乐竞 | 易游·体育 | 乐玩体育平台APP | WQT.COM玩球通 |